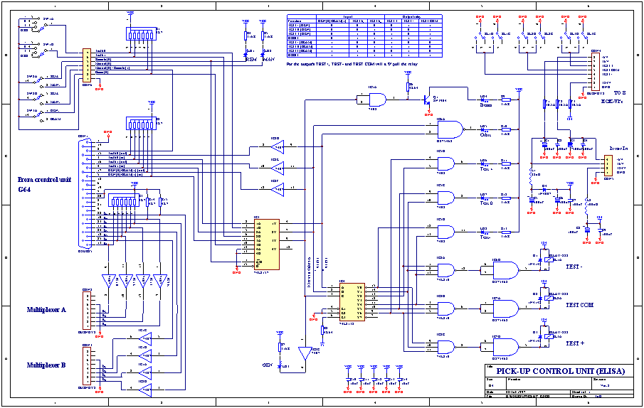
Pick Up Control Unit: Diagram & Comment
Function :
The circuit is giving power and controlling eight Pick Up's and buffering the six control lines to the to multiplexer. With the PICK UP CONTROL UNIT it is also
possible to remote the control of the Pick Up's.
Diagram :

Download diagram (?k) in PostScript or diagram (58k) in Protel format.
Comment :
| Input | Output (Relay) | Output (Led) | |||||||||
| Function | GEN(0) Beam(1) | Test b0 | Test b1 | Test + | Test - | Test com | Beam | Orbit | Test + | Test com | Test - |
| Test - (GEN) | 0 | 0 | 0 | GND | Open | Open | . | . | . | . | On |
| Test 0 (GEN) | 0 | 1 | 0 | GND | GND | Open | . | . | . | On | . |
| Test + (GEN) | 0 | 0 | 1 | Open | GND | Open | . | . | On | . | . |
| Orbit | 0 | 1 | 1 | Open | Open | Open | . | On | . | . | . |
| . | . | . | . | . | . | . | . | . | . | . | . |
| Test - (BEAM) | 1 | 0 | 0 | Open | GND | GND | On | . | . | . | On |
| Test 0 (BEAM) | 1 | 1 | 0 | Open | Open | GND | On | . | . | On | . |
| Test + (BEAM) | 1 | 0 | 1 | GND | Open | GND | On | . | On | . | . |
| Orbit | 1 | 1 | 1 | Open | Open | Open | On | On | . | . | . |
Test - : Simulate that the electron is in the negative area.
Test 0 : Simulate that the electron is in middle between the two plates.
Test + : Simulate that the electron is in the positive area.
Last Modified 11 January 2019